Mobile Engage Docs
Services
General
Push Notification
Admin Service
Android Emarsys SDK
Client Service
Content Service
Delivery Service
Device Event Service
E2E Service
Embedding Messaging Service
Event Publisher Service
In-app
Inbox
Infrastructure
iOS Emarsys SDK
ME Event Personalization
ME Pub/Sub Delayer
Msg Generator
Scheduler
SDK Management
Secret Manager
Segment Diff
Wallet Service
Web Emarsys SDK
Download
In-app
Architecture
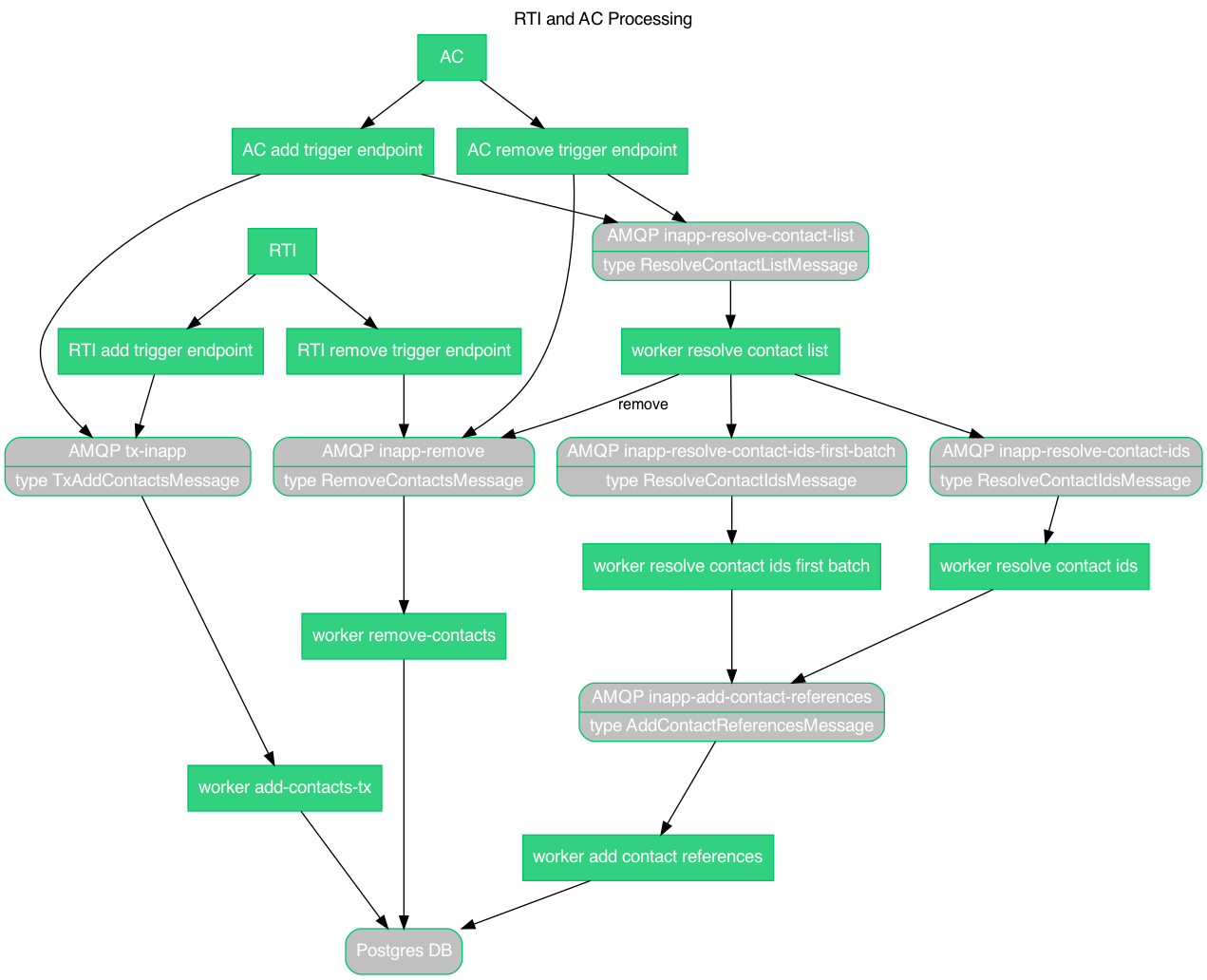
RTI and AC Processing