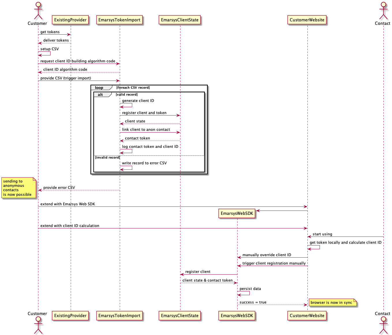
Link Browser to Anonymous Contact

This concept is based on the assumption that a customer

  • imported the provided push tokens via our import script and

  • has set up the credentials for the Emarsys web push APP for VAPID and Safari and

  • has access to the push token (subscription for non Safari browsers) on his web site and

  • knows how we generate the client ID so that he can implement this on his web site.

In such a case there would be the possibility to link a browser to an anonymous contact after the import was done. The advantage would be, that we prevent the creation of a second anonymous contact for the same browser. Additionally the already existing client state is updated with all available browser information when the customer does the manual registration.

The following image shall show this in more detail:

Link Browser to Anonymous Contact